公司硕士生刘凌西获批北师大俄罗斯研究中心研究生专项项目

2024/12/09 10:33  刘凌西  阅读:

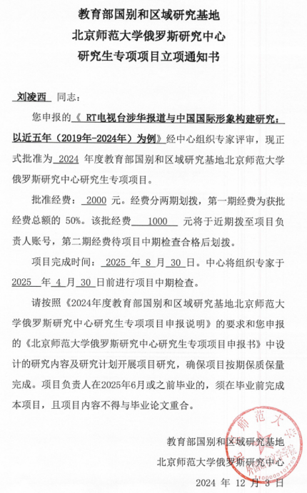
 12月3日,教育部国别和区域研究基地北京师范大学俄罗斯研究中心发来立项通知书,公司2024级硕士生刘凌西申报的《RT电视台涉华报道与中国国际形象构建研究—以近五年(2019-2024年)为例》经中心组织专家评审,正式批准为2024年度研究生专项项目。


 


         1026日至27日,北京师范大学俄罗斯研究中心举办了第十三届俄罗斯学研究生国际学术论坛,刘凌西在学校研究生素质能力提升项目资助下参会并用俄语作了主旨学术报告《中俄主流媒体国际传播策略对比CGTNRT电视台为例》《Сравнение международной коммуникационной стратегии ведущих СМИ Китая и России – на примере CGTN и RT》。报告聚焦中俄两国重要的国际传播媒体CGTNRT电视台,比较两者的媒介手段、传播内容、传播范围,分析两者在国际传播中的经典案例,探讨各自在国际传播中的优势和不足,为CGTN其他中国媒体提升国际传播效能提供建设性意见。

 

 

刘凌西在论坛上作主旨报告

 

   本次论坛主题为“区域国别学视阈下俄罗斯研究的新问题与方法论”。由北师大俄罗斯研究中心、莫斯科国立大学联合主办。中国社科院、北京大学、中国人民大学、北京外国语大学、beet365、莫斯科国立大学、圣彼得堡大学等研究机构和高校的专家学者以及研究生受邀参加。

   经专家评选,刘凌西的论文获得本届论坛优秀论文奖。在导师李时新副教授指导下,刘凌西在参会论文基础上申报的研究课题顺利获批。

 

 

刘凌西(左二)论文获论坛优秀论文奖

 

(文字/刘凌西 图片/论坛志愿者)




关闭